• 调转至导航菜单
  • 调转至搜索框
  • 调转至页脚

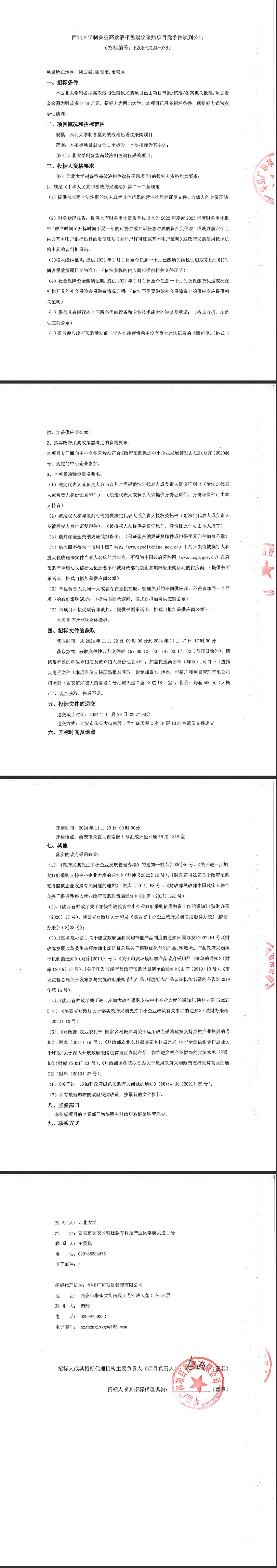
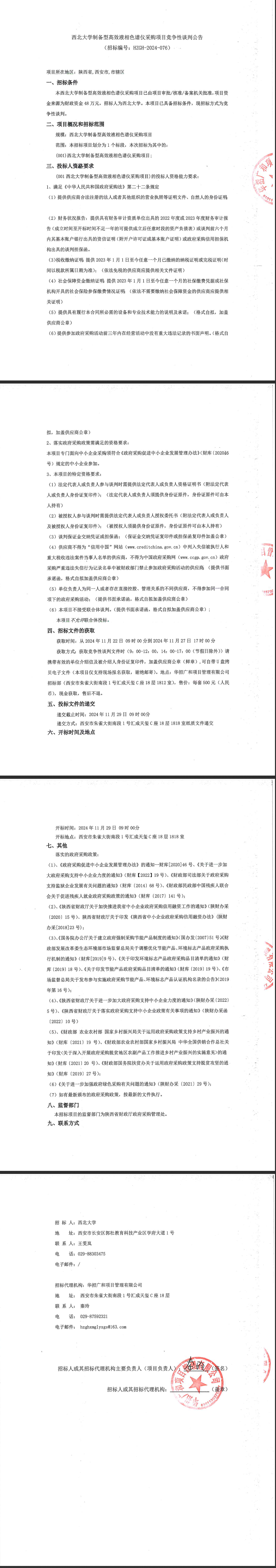
乐投平台制备型高效液相色谱仪采购项目竞争性谈判公告

作者:采购与招标办公室  编辑:  时间:2024-11-22  

原公告链接:http://bulletin.sntba.com/biddingBulletin/2024-11-22/1987867.html


< 上一篇

乐投平台柔性电子器件打印测试系统采购项目竞争性磋商公告

乐投平台宽光谱稳态与瞬态光电流测量系统采购项目竞争性谈判公告

下一篇 >
  1. 首页
  2. >
  3. 信息公开
  4. >
  5. 正文
复杂检索
  • 在校学生
  • |
  • 教职员工
  • |
  • 校友
  • |
  • 考生及访客
  • |
  • 合作者
  • 校长信箱
  • |
  • OA
  • |
  • 网办
  • |
  • 信息门户
  • |
  • 学生邮箱
  • |
  • 教工邮箱
  • |
  • 信息公开
  • |
  • ENGLISH

乐投平台

  • 首页
  • 乐投(中国)一站式服务平台
    • 学校简介
    • 历史沿革
    • 现任领导
    • 历任领导
    • 学校标识
  • 机构设置
    • 组织机构
    • 院系设置
  • 师资队伍
    • 师资概况
    • 两院院士
    • 国家部委人才项目
    • 陕西省人才项目
    • 校内人才项目
    • 仲英青年学者项目
    • 外聘专家
    • 教师个人主页
  • 合作交流
    • 国际合作部
    • 国际教育学院
    • 中亚学院
    • 海外留学服务中心
    • 国内合作与校友工作处
    • 中华文化培训学院
  • 教育科研
    • 本科生教育
    • 研究生教育
    • 留学生教育
    • 思政教育
    • 继续教育
    • 理工科研
    • 文科科研
    • 教育资源
    • 西南学堂
  • 招生就业
    • 毕业生就业信息
    • 本科招生
    • 硕士招生
    • 博士招生
    • 专业学位招生
    • 继续教育招生
    • 软职招生
    • 留学生招生
  • 公共资源
    • 西大电话
    • 班车时刻表
    • 重点学科
    • 财务信息查询
    • 在线支付平台
    • 资产管理
    • 图书馆
    • 档案馆
    • 博物馆
    • 期刊导航
    • 学校校历
    • 效能建设
移动校园移动校园
乐投平台微信乐投平台微信
  • 乐投(中国)一站式服务平台
    • 学校简介
    • 历史沿革
    • 现任领导
    • 历任领导
    • 学校标识
  • 机构设置
    • 组织机构
    • 院系设置
  • 师资队伍
    • 师资概况
    • 两院院士
    • 国家部委人才项目
    • 陕西省人才项目
    • 校内人才项目
    • 仲英青年学者项目
    • 外聘专家
    • 教师个人主页
  • 合作交流
    • 国际合作部
    • 国际教育学院
    • 中亚学院
    • 海外留学服务中心
    • 国内合作与校友工作处
    • 中华文化培训学院
  • 教育科研
    • 本科生教育
    • 研究生教育
    • 留学生教育
    • 思政教育
    • 继续教育
    • 理工科研
    • 文科科研
    • 教育资源
    • 西南学堂
  • 招生就业
    • 毕业生就业信息
    • 本科招生
    • 硕士招生
    • 博士招生
    • 专业学位招生
    • 继续教育招生
    • 软职招生
    • 留学生招生
  • 公共资源
    • 西大电话
    • 班车时刻表
    • 重点学科
    • 财务信息查询
    • 在线支付平台
    • 资产管理
    • 图书馆
    • 档案馆
    • 博物馆
    • 期刊导航
    • 学校校历
    • 效能建设
    • 长安校区:西安市长安区郭杜教育科技产业区学府大街1号 邮编:710127
    • 太白校区:西安市太白北路229号 邮编:710069
    • 桃园校区:西安市高新四路155号 邮编:710075
    • 网站管理:党委宣传部  技术支持:网络和数据中心

Copyright 2017 Northwest University. All Rights Reserved. 乐投平台版权所有  陕ICP备05010980号-4  陕公网安备 61011602000427号

切换到手机版

  • 首页
  • 乐投(中国)一站式服务平台
    • 学校简介
    • 历史沿革
    • 现任领导
    • 历任领导
    • 学校标识
  • 机构设置
    • 组织机构
    • 院系设置
  • 师资队伍
    • 师资概况
    • 两院院士
    • 国家部委人才项目
    • 陕西省人才项目
    • 校内人才项目
    • 仲英青年学者项目
    • 外聘专家
    • 教师个人主页
  • 合作交流
    • 国际合作部
    • 国际教育学院
    • 中亚学院
    • 海外留学服务中心
    • 国内合作与校友工作处
    • 中华文化培训学院
  • 教育科研
    • 本科生教育
    • 研究生教育
    • 留学生教育
    • 思政教育
    • 继续教育
    • 理工科研
    • 文科科研
    • 教育资源
    • 西南学堂
  • 招生就业
    • 毕业生就业信息
    • 本科招生
    • 硕士招生
    • 博士招生
    • 专业学位招生
    • 继续教育招生
    • 软职招生
    • 留学生招生
  • 公共资源
    • 西大电话
    • 班车时刻表
    • 重点学科
    • 财务信息查询
    • 在线支付平台
    • 资产管理
    • 图书馆
    • 档案馆
    • 博物馆
    • 期刊导航
    • 学校校历
    • 效能建设
完美在线客服 | BD.COM半岛体育(中国)科技公司 | 半岛在线注册 | 宝威在线登录 | FH在线平台(中国)官网 | 星空平台 | 米兰平台 | 乐鱼页面在线登录 | 开云网页版 |